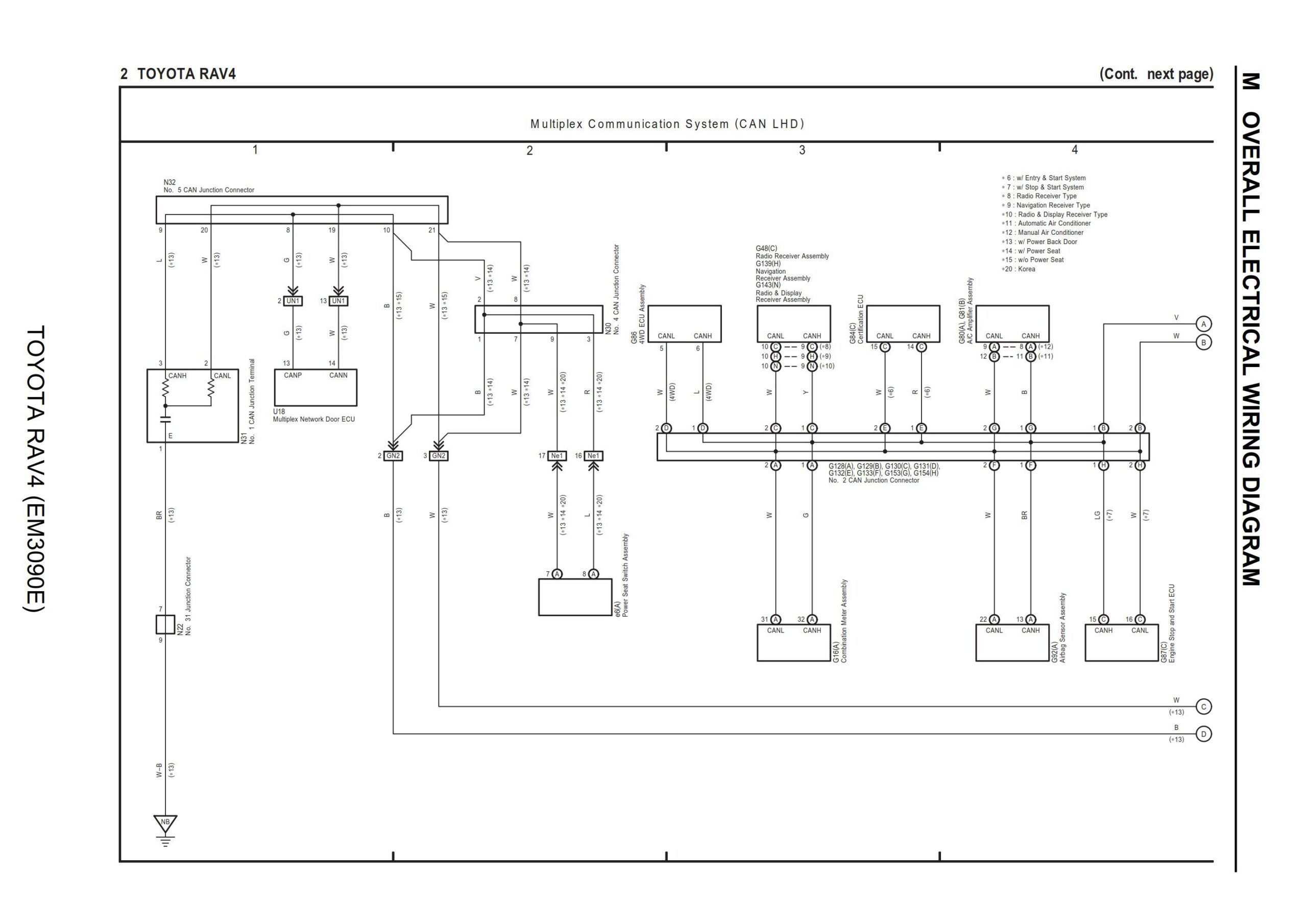
2013 Toyota RAV4 Electrical Wiring Diagram (EM3090E), pin assignments, component locations, connector views, functional descriptions, electrical troubleshooting manual Toyota RAV4.
These manuals are used in the inspection and repair of electrical circuits. The separate wiring manual for each model contains circuit diagrams of each electrical system, wiring route diagrams and diagrams showing the location of relays, etc.
Key Features and Benefits:
- Comprehensive diagrams and schematics that visually depict the complete electrical system of the 2013 Toyota RAV4, including wiring harnesses, connectors, and components.
- Detailed descriptions of electrical circuits, including their function, operation, and troubleshooting procedures.
- Color-coded wiring diagrams for easy identification and tracing of wires.
- Troubleshooting tips and diagnostic charts to assist in identifying and resolving electrical issues.
- Essential for electrical repairs, modifications, and installations of additional equipment.
Technical Specifications and Details:
- Covers all electrical systems of the 2013 Toyota RAV4, including:
- Lighting
- Ignition
- Fuel injection
- Charging
- Audio
- Climate control
- Body electronics
- Includes detailed pinouts and connector views for all electrical components.
- Specifically designed for the 2013 model year of the Toyota RAV4 and is compatible with the EM3090E variant.
Benefits of Using the Electrical Wiring Diagram:
- Accurately diagnose and repair electrical problems
- Identify and trace wires and circuits
- Install and troubleshoot aftermarket electrical components
- Modify the electrical system for custom applications
- Save time and money by performing electrical repairs yourself
The Toyota RAV4 2013 Electrical Wiring Diagram EM3090E is an indispensable tool for anyone who wants to maintain, repair, or modify the electrical system of their vehicle. With its comprehensive diagrams, detailed descriptions, and troubleshooting tips, this wiring diagram empowers users to confidently diagnose and resolve electrical issues, ensuring the smooth and reliable operation of their Toyota RAV4.
Language: English
Format: PDF
Pages: 222
