In this article we take a look at the second-generation Buick Park Avenue, produced from 1997 to 2005. Here you will find the Buick Park Avenue 1997, 1998, 1999, 2000, 2001, 2002, 2003, 2004 and 2005 fuse box outline, information on the location of the fuse boxes inside the car and the allocation of each fuse (fuse layout) and relay.
Cigar lighter (power outlet) fuses in the Buick Park Avenue are the fuses №8 (Auxiliary Outlets/Accessory Outlet), №26 (Right Rear Cig Lighter) and №27 (Left Rear Cig Lighter) in the Rear Underseat Fuse Box.
Instrument panel fuse box
Fuse Box Location
It is located under the glove box (remove the bottom of the glove box and the fusebox cover).

Fuse box diagram

Assignment of the fuses in the Instrument panel
| Name | Description |
|---|---|
| SBM | Interior Lamps |
| PDM | PDM Module |
| A/C | HVAC Motor, HVAC Mix Motors |
| IGN SEN | Auto Dimming Mirror, Driver HTS Seat, Rear Defog Relay, MEM Module, Cool LVL Sensor, Passenger Heated Seat |
| ELC | HVAC Flat Pk Mtrs, Electronic Level Control Sensor, Electronic Level Control Sensor (Rear Fuse Block |
| ABS | Anti-Lock Brake System Module |
| HVAC | HVAC Main Con Head, HVAC Programmer, Instrument Panel Cluster |
| CR CONT | Stepper Motor Cruise, Cruise Switch |
| HUD | Head-Up Display Switch, Head-Up Display |
| CSTR/SBM | HVAC Programmer, Instrument Panel Cluster, SBM (275 to LCM) (1135 to BTSI SL) |
| LP PK L | Underhood Lamp, Left Park/Sidemarker, Left Park/Turn Lamp, SBM, Left Tail Signal Lamp, Left Tail/Stoplamp, Left Rear Sidemarker |
| LP PK R | Right Park/Sidemarker Lamp, Right Park/Turn Lamp, Right Tail/Sign Lamp, Right Tail/Stoplamp, Right Rear Sidemarker, Stop/Taillamp, Tail/Signal Lamp, License Lamp, RFA |
| RUN | Run/Accessory |
| WSW | Wiper Motor |
| Blank | Not Used |
| WSW/RFA | Wiper Switch, RFA, Rain Sense |
| B/U LP | Auto Dimming Mirror, Back-Up Lamps |
Auxiliary Instrument Panel Fuse Block (if equipped)
It is located under the glove box, near the main fusebox.

Auxiliary Instrument Panel Fuse Block
| Name | Description |
|---|---|
| PERIM LP | Perimeter Lamps |
| ACCY | Accessory |
| IGN 3 | Ignition 3 |
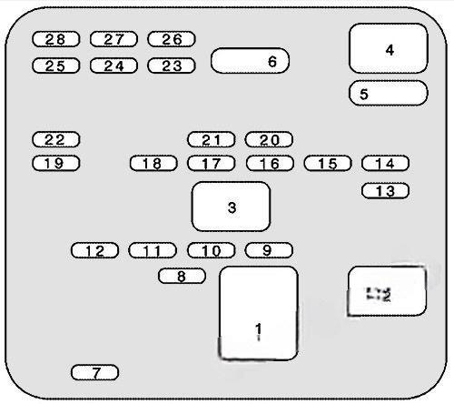
Rear Underseat Fuse Box
Fuse Box Location
It is located under the rear seat (remove the seat and open the cover).

Fuse box diagram

Assignment of the fuses and relays in the Rear Underseat Fuse Box
| № | Description |
|---|---|
| 7 | Crank |
| 8 | 1998-1999: Auxiliary Outlet (2 in Cn), Auxiliary Outlet (1 in St) 2000-2005: Accessory Outlet |
| 9 | Powertrain Control Module for Cruise |
| 10 | SBM Module |
| 11 | Radio/Phone |
| 12 | Sunroof |
| 13 | Spare |
| 14 | CD Changer, Phone |
| 15 | Driver Door Module |
| 16 | Spare |
| 17 | 1998-1999: Amp, Radio Head 2000-2005: Radio |
| 18 | Driver Heated Seat Module |
| 19 | Rear Door Module |
| 20 | 1998-1999: Fuel Door Rel Solenoid, Trunk Release Relay, DLC 2000-2005: Trunk Release |
| 21 | Spare |
| 22 | Instrument Panel Ashtray Cigarette Lighter |
| 23 | Spare |
| 24 | Spare |
| 25 | Passenger Heated Seat Module |
| 26 | Right Rear Cig Lighter |
| 27 | Left Rear Cig Lighter |
| 28 | RFA, Memory Seat Module, Driver Seat Switch |
| Relays | |
| 1 | Heated Backlite |
| 2 | Retained Accessory Power (RAP) |
| 3 | Trunk Release |
| 4 | Electronic Level Control |
| 5 | Power Seat |
| 6 | Electronic Level Control Sensor, Electronic Level Control Compressor Solenoid |
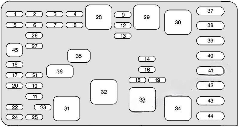
Fuse Box in the engine compartment
Fuse Box Location

Fuse box diagram (1998-1999)

Assignment of the fuses and relays in the engine compartment (1998-1999)
| № | Description |
|---|---|
| 1 | Not Used |
| 2 | SBM, LCM |
| 3 | Turn Signal |
| 4 | Pre-Oxygen Sensor, Post-Oxygen Sensor |
| 5 | SDM-R Module |
| 6 | PCM, MAF Sensor |
| 7 | AC Clutch |
| 8 | Brake Switch, Trans Shift, PCM/ EGR Ref, Lin EGR, Cnstr Purge Sol, Cnstr Purge SW |
| 9 | Horn Relay |
| 10 | Not Used |
| 11 | Not Used |
| 12 | Injectors #1-6 |
| 13 | Ignition Module |
| 14 | Rt High Beam |
| 15 | Not Used |
| 16 | Lt High Beam |
| 17 | Not Used |
| 18 | Rt Low Beam |
| 19 | Lt Low Beam |
| 20 | Turn Signal, Stepper Mtr, Brake Lamp, CHMSL |
| 21 | Fuel Pump Relay (Wire in BEC) |
| 22 | Ignition Switch |
| 23 | In Key Module, PCM |
| 24 | To IP BEC-B/U Lamp |
| 25 | Flasher Module |
| 26 | Not Used |
| 27 | Not Used |
| 28 | Relay – Ignition |
| 29 | Relay – Horn |
| 30 | Relay – Cooling Fan #2 |
| 31 | Relay – Starter |
| 32 | Not Used |
| 33 | Relay – Cooling Fan S/P |
| 34 | Relay – Cooling Fan #1 |
| 35 | Relay – A/C CLU micro |
| 36 | Relay – Fuel Pump micro |
| 37 | BAT #1 |
| 38 | HVAC Blower Motor |
| 39 | Low Speed Fan Relay |
| 40 | LCM Module |
| 41 | BAT #2 |
| 42 | IGN |
| 43 | Starter |
| 44 | High Speed Fan Relay |
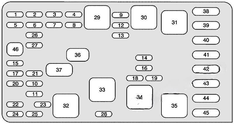
Fuse box diagram (2000-2005)

Assignment of the fuses and relays in the engine compartment (2000-2005)
| № | Description |
|---|---|
| 1 | 2000-2004: Air Sol 2005: Not used |
| 2 | SBM, LCM |
| 3 | Turn Signal |
| 4 | Pre-Oxygen Sensor, Post-Oxygen Sensor |
| 5 | Air Bag (SIR) |
| 6 | Powertrain Control Module |
| 7 | Air Conditioning Clutch |
| 8 | Ignition Feed |
| 9 | Horn Relay |
| 10 | Spare |
| 11 | Spare |
| 12 | Injectors #1-6 |
| 13 | C-31 |
| 14 | Right High Beam |
| 15 | Spare |
| 16 | Left High Beam |
| 17 | Spare |
| 18 | Right Low Beam |
| 19 | Left Low Beam |
| 20 | Stop |
| 21 | Fuel Pump Relay (Wire in BEC) |
| 22 | Run/Crank |
| 23 | Powertrain Control Module |
| 24 | Parking Lamps |
| 25 | Hazard Flashers |
| 26 | Spare |
| 27 | Spare |
| 28 | ABS #2 |
| 38 | Bat #1 |
| 39 | Blower Motor |
| 40 | Cooling Fan 1 |
| 41 | Headlamp |
| 42 | BAT #2 |
| 43 | Ignition |
| 44 | Starter |
| 45 | ABS |
| 46 | Fuse Puller |
| Relays | |
| 29 | Ignition |
| 30 | Horn |
| 31 | Cooling Fan 1 |
| 32 | Starter |
| 33 | Not Used |
| 34 | Cooling Fan SP |
| 35 | Cooling Fan 2 |
| 36 | Air Conditioning Clutch |
| 37 | Fuel Pump |
| 36 | Air Conditioning Clutch |
| 37 | Fuel Pump |


